Volume 19 Issue 1
Jan.  2026
Turn off MathJax
Article Contents
YANG Cheng-long, FENG Jia-shi, LI Yu, YAO Wen-kai, LI Yan-jie, ZHONG Xing. A mass-production-oriented alignment method for optical antennas of inter-satellite laser communication payloads[J]. Chinese Optics, 2026, 19(1): 109-122. doi: 10.37188/CO.2025-0092
Citation: YANG Cheng-long, FENG Jia-shi, LI Yu, YAO Wen-kai, LI Yan-jie, ZHONG Xing. A mass-production-oriented alignment method for optical antennas of inter-satellite laser communication payloads[J]. Chinese Optics, 2026, 19(1): 109-122. doi: 10.37188/CO.2025-0092

A mass-production-oriented alignment method for optical antennas of inter-satellite laser communication payloads

cstr: 32171.14.CO.2025-0092
Funds:  Supported by Science and Technology Development Plan Project of Jilin Province (No. 20240302013GX)
More Information
  • Corresponding author: 646054795@qq.com
  • Received Date: 27 Jun 2025
  • Rev Recd Date: 24 Jul 2025
  • Available Online: 11 Oct 2025
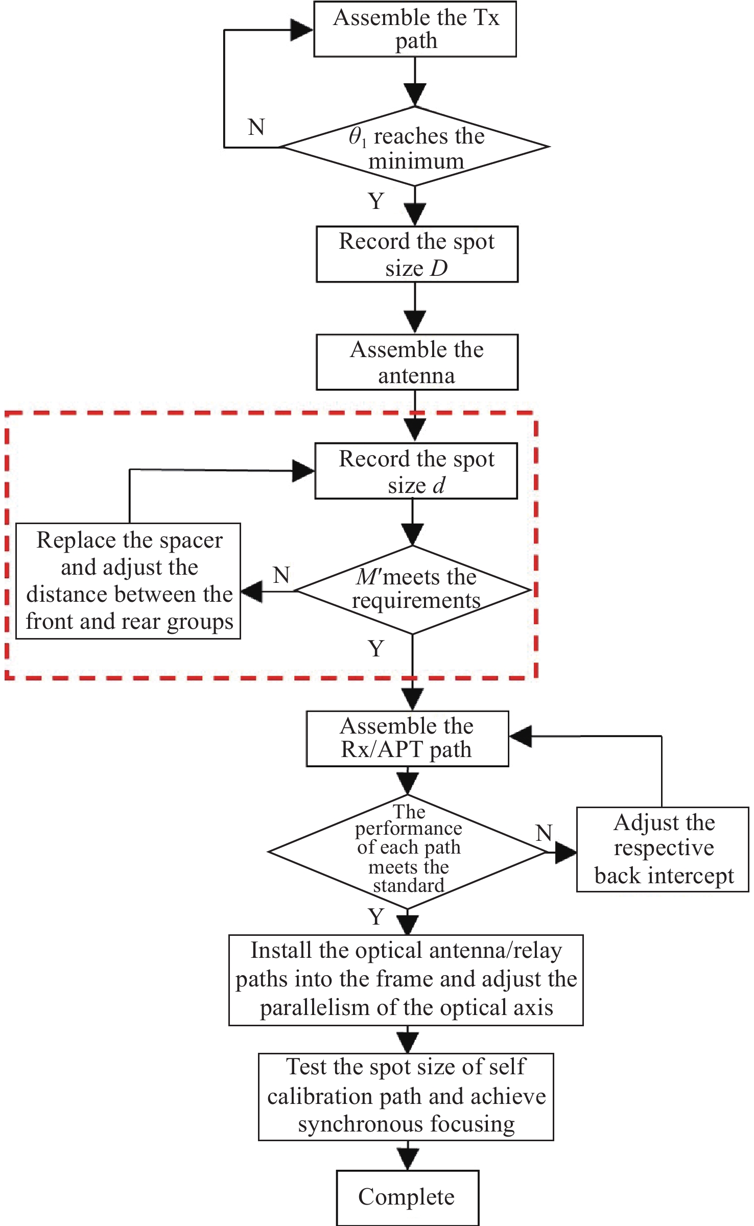
  • With the rapid development of space laser communication technology, the demand for high-speed inter-satellite networking has been growing significantly. However, existing research on inter-satellite laser communication payload is still primarily experimental, featuring complex optical system designs that require lengthy and costly processes for manufacturing, alignment, and testing-posing challenges for low-cost and rapid mass production. To address this issue, a transmissive optical antenna with single-band achromatic design is proposed in this paper, along with a rapid alignment method for measuring the magnification of the optical antenna based on a collimator. By narrowing the chromatic aberration correction range, the length of the optical antenna is reduced by 15.83%, the number of lenses is decreased from six to four, and the manufacturing cost of a single optical antenna is reduced. Simulation results indicate that the alignment tolerance range for magnification is 4.37 to 5.08. After actual alignment, the measured magnification is 4.82, with a beam divergence of 67.53 μrad on the transmission path and a coupling efficiency of 51.42% on the receiving path. The self-calibration spot size is within 12×12 pixels. A comparative experiment is also conducted, and the proposed method demonstrates a noticeably shorter alignment time than the interferometer method. The alignment and testing results demonstrate that the proposed method not only enables a lightweight and compact design of the optical antenna, but also significantly reduces the alignment time. Simultaneous focal alignment of signal transmission, acquisition-pointing-tracking, and self-calibration optical paths is also achieved.

     

  • loading
  • [1]
    ZHANG J J, LI J. Laser Inter-Satellite Links Technology[M]. Hoboken: John Wiley & Sons, 2023: 14-19.
    [2]
    WANG G H, YANG F, SONG J, et al. Free space optical communication for inter-satellite link: architecture, potentials and trends[J]. IEEE Communications Magazine, 2024, 62(3): 110-116. doi: 10.1109/MCOM.002.2300024
    [3]
    TOYOSHIMA M. Recent trends in space laser communications for small satellites and constellations[J]. Journal of Lightwave Technology, 2021, 39(3): 693-699. doi: 10.1109/JLT.2020.3009505
    [4]
    于帅北, 曹艳波, 费强, 等. 轻量化量子跟踪系统复合轴精密控制[J]. 光学 精密工程, 2024, 32(23): 3469-3478. doi: 10.37188/OPE.20243223.3469

    YU SH B, CAO Y B, FEI Q, et al. Precision control on composite axis of lightweight quantum tracking system[J]. Optics and Precision Engineering, 2024, 32(23): 3469-3478. (in Chinese). doi: 10.37188/OPE.20243223.3469
    [5]
    李滨宇, 冯悦姝, 滕云杰, 等. 12.7 km水平信道空间金宝搏188软件怎么用 通信闪烁抑制[J]. 光学 精密工程, 2022, 30(5): 545-554. doi: 10.37188/OPE.20223005.0545

    LI B Y, FENG Y SH, TENG Y J, et al. Scintillation suppression along 12.7 km space laser communication horizontal path[J]. Optics and Precision Engineering, 2022, 30(5): 545-554. (in Chinese). doi: 10.37188/OPE.20223005.0545
    [6]
    刘智, 蒋青芳, 刘树通, 等. 空间金宝搏188软件怎么用 通信组网技术与应用研究进展[J]. 中国光学(中英文), 2025, 18(3): 429-451. doi: 10.37188/CO.2023-0140

    LIU ZH, JIANG Q F, LIU SH T, et al. Research progress of space laser communication networking technology[J]. Chinese Optics, 2025, 18(3): 429-451. (in Chinese). doi: 10.37188/CO.2023-0140
    [7]
    CHAUDHRY A U, YANIKOMEROGLU H. Laser intersatellite links in a Starlink constellation: a classification and analysis[J]. IEEE Vehicular Technology Magazine, 2021, 16(2): 48-56. doi: 10.1109/MVT.2021.3063706
    [8]
    HAUSCHILDT H, ELIA C, MOELLER H L, et al. HydRON: high thRoughput optical network[J]. Proceedings of SPIE, 2020, 11272: 112720B.
    [9]
    MUNEMASA Y, SAITO Y, CARRASCO-CASADO A, et al. Feasibility study of a scalable laser communication terminal in NICT for next-generation space networks[J]. Proceedings of SPIE, 2019, 11180: 111805W.
    [10]
    李锐, 林宝军, 刘迎春, 等. 金宝搏188软件怎么用 星间链路发展综述: 现状、趋势、展望[J]. 红外与金宝搏188软件怎么用 工程, 2023, 52(3): 20220393. doi: 10.3788/IRLA20220393

    LI R, LIN B J, LIU Y CH, et al. Review on laser intersatellite link: current status, trends, and prospects[J]. Infrared and Laser Engineering, 2023, 52(3): 20220393. (in Chinese). doi: 10.3788/IRLA20220393
    [11]
    云行. 世界首颗量子科学实验卫星“墨子号”[J]. 卫星应用, 2016(9): 86.

    YUN X. The world’s first quantum science experimental satellite “Mozi”[J]. Satellite Application, 2016(9): 86. (in Chinese).
    [12]
    赵云, 王汉, 董滨滨, 等. 星地金宝搏188软件怎么用 通信研究现状与前沿技术[J]. 空间科学学报, 2025, 45(2): 612-628.

    ZHAO Y, WANG H, DONG B B, et al. Research progress and fronts in satellite-to-ground laser communication[J]. Chinese Journal of Space Science, 2025, 45(2): 612-628. (in Chinese).
    [13]
    王行行, 霍占伟, 牟洪元, 等. 吉林一号卫星金宝搏188软件怎么用 通信数据传输试验及应用[J]. 国际太空, 2024(2): 42-49.

    WANG H H, HUO ZH W, MOU H Y, et al. Laser communication data transmission experiment and application of Jilin-1 satellite[J]. Space International, 2024(2): 42-49. (in Chinese).
    [14]
    侯霞, 刘哲绮, 常亦迪, 等. 卫星金宝搏188软件怎么用 通信技术发展现状与趋势分析[J]. 中国金宝搏188软件怎么用 , 2024, 51(11): 1101013.

    HOU X, LIU ZH Q, CHANG Y D, et al. Analysis on development status and trend of space laser communication technology[J]. Chinese Journal of Lasers, 2024, 51(11): 1101013. (in Chinese).
    [15]
    YOUNUS O I, RIAZ A, BINNS R, et al. Overview of space-based laser communication missions and payloads: insights from the autonomous laser inter-satellite gigabit network (ALIGN)[J]. Aerospace, 2024, 11(11): 907. doi: 10.3390/aerospace11110907
    [16]
    孙远琪. 基于自由曲面的大视场光学天线系统研究[D]. 沈阳: 东北大学, 2022: 35-58.

    SUN Y Q. Research on large field of view optical antenna system based on free-form surface[D]. Shenyang: Northeastern University, 2022: 35-38. (in Chinese).
    [17]
    徐新瑞, 孟祥翔, 吴世臣, 等. 大容差中波红外金宝搏188软件怎么用 通信终端光学天线研制[J]. 红外与金宝搏188软件怎么用 工程, 2021, 50(6): 20200331. doi: 10.3788/IRLA20200331

    XU X R, MENG X X, WU SH CH, et al. Development of optical antenna for middle infrared laser communication terminal[J]. Infrared and Laser Engineering, 2021, 50(6): 20200331. (in Chinese). doi: 10.3788/IRLA20200331
    [18]
    田棋杰, 张建华, 张缓缓, 等. 长出瞳距离轴四反光学天线的设计研究[J]. 光学学报, 2020, 40(18): 1822001. doi: 10.3788/AOS202040.1822001

    TIAN Q J, ZHANG J H, ZHANG H H, et al. Design of off-axis four-mirror optical antenna with long exit pupil distance[J]. Acta Optica Sinica, 2020, 40(18): 1822001. (in Chinese). doi: 10.3788/AOS202040.1822001
    [19]
    高伟饶, 董科研, 江伦. 单波长金宝搏188软件怎么用 通信终端的隔离度[J]. 中国光学(中英文), 2023, 16(5): 1137-1148. doi: 10.37188/CO.2022-0253

    GAO W R, DONG K Y, JIANG L. Isolation of single wavelength laser communication terminals[J]. Chinese Optics, 2023, 16(5): 1137-1148. (in Chinese). doi: 10.37188/CO.2022-0253
    [20]
    李洪利, 刘欣悦, 杜博军, 等. 面向自由空间光通信波前校正的改进模拟退火算法[J]. 中国光学(中英文), 2025, 18(4): 784-793. doi: 10.37188/CO.2025-0028

    LI H L, LIU X Y, DU B J, et al. Improved simulated annealing algorithm for wavefront correction in free-space optical communication[J]. Chinese Optics, 2025, 18(4): 784-793. (in Chinese). doi: 10.37188/CO.2025-0028
    [21]
    刘维, 徐珺楠, 金玳冉, 等. 基于CNN-SPGD算法的相干光通信像差校正方法研究[J]. 光学 精密工程, 2022, 30(6): 743-754. doi: 10.37188/OPE.20223006.0743

    LIU W, XU J N, JIN D R, et al. Research on aberration correction method of coherent optical communication based on CNN-SPGD algorithm[J]. Optics and Precision Engineering, 2022, 30(6): 743-754. (in Chinese). doi: 10.37188/OPE.20223006.0743
  • 加载中

Catalog

    通讯作者: 陈斌, bchen63@163.com
    • 1. 

      沈阳化工大学材料科学与工程学院 沈阳 110142

    1. 本站搜索
    2. 百度学术搜索
    3. 万方数据库搜索
    4. CNKI搜索

    Figures(17)  / Tables(6)

    Article views(475) PDF downloads(34) Cited by()
    Proportional views
    Related

    /

    DownLoad:  Full-Size Img  PowerPoint
    Return
    Return
    Baidu
    map