2015 Vol. 8, No. 6
2015, 8(6): 895-908.
doi: 10.3788/CO.20150806.0895
Abstract:
In this paper, the AC servo control system for the large ground based telescopes is introduced. The choice of telescope drive modes, the application of permanent magnet synchronous motor(PMSM), the hardware structure of control system and the control strategies of servo system are discussed in detail. And the difficulties and future trend of large telescope AC servo control system are also discussed. These discussions provide some reference for the design of large telescope control system.
In this paper, the AC servo control system for the large ground based telescopes is introduced. The choice of telescope drive modes, the application of permanent magnet synchronous motor(PMSM), the hardware structure of control system and the control strategies of servo system are discussed in detail. And the difficulties and future trend of large telescope AC servo control system are also discussed. These discussions provide some reference for the design of large telescope control system.
2015, 8(6): 909-918.
doi: 10.3788/CO.20150806.0909
Abstract:
In this paper, based on reviewing the developments of absolute cryogenic radiometers and SIRCUS, the operating principle, developments, and application prospects of detector standard based, spectrally tunable, self-calibrated standard light sources are discussed. In detector-based spectroradiometric standards, absolute cryogenic radiometer operated at liquid helium temperature can achieve an uncertainty of 0.01%. The facility for spectral irradiance and radiance responsivity calibrations using uniform sources(SIRCUS) established at National Institute of Standards and Technology(NIST) in the United States, which uses a series of lasers and conducts calibrations with silicon trap detectors calibrated against cryogenic radiometer, has achieved an uncertainty level of 0.1% and has been successfully applied to radiometric calibrations for space remote sensing instruments. Analysis indicates that developing detector standard based, spectrally tunable, self-calibrated standard light source with high calibration accuracy, can self-correct aging and attenuation and ensure the long-term stability of calibration accuracy.
In this paper, based on reviewing the developments of absolute cryogenic radiometers and SIRCUS, the operating principle, developments, and application prospects of detector standard based, spectrally tunable, self-calibrated standard light sources are discussed. In detector-based spectroradiometric standards, absolute cryogenic radiometer operated at liquid helium temperature can achieve an uncertainty of 0.01%. The facility for spectral irradiance and radiance responsivity calibrations using uniform sources(SIRCUS) established at National Institute of Standards and Technology(NIST) in the United States, which uses a series of lasers and conducts calibrations with silicon trap detectors calibrated against cryogenic radiometer, has achieved an uncertainty level of 0.1% and has been successfully applied to radiometric calibrations for space remote sensing instruments. Analysis indicates that developing detector standard based, spectrally tunable, self-calibrated standard light source with high calibration accuracy, can self-correct aging and attenuation and ensure the long-term stability of calibration accuracy.
2015, 8(6): 919-925.
doi: 10.3788/CO.20150806.0919
Abstract:
The optical vortex distribution of the dynamic speckles in the interferometry and the corresponding variation characteristics were obtained by Fourier transform with Laguerre-Gaussian filter. The change of dynamic speckle caused by the movement of the nano-magnetic particles is the same as appearing in the change of the singular distribution. And when the nanometer magnetic particles moved in the gathered process into dispered process, the dynamic speckle singularity distribution illustrated that there were two variations of the vortex density, to begin with from big to small, and to end with from small to big that corresponded to the magnetic liquid movement. The optical vortex density is big corresponding smaller spot speckles and the magnetic fluid in the steady moving. The optical vortex density is little corresponding to the larger spot speckles and the magnetic fluid in the intensely moving. Research results indicate the existence of the relation between the movement of the nano-magnetic particles and the variations of the singular distribution.
The optical vortex distribution of the dynamic speckles in the interferometry and the corresponding variation characteristics were obtained by Fourier transform with Laguerre-Gaussian filter. The change of dynamic speckle caused by the movement of the nano-magnetic particles is the same as appearing in the change of the singular distribution. And when the nanometer magnetic particles moved in the gathered process into dispered process, the dynamic speckle singularity distribution illustrated that there were two variations of the vortex density, to begin with from big to small, and to end with from small to big that corresponded to the magnetic liquid movement. The optical vortex density is big corresponding smaller spot speckles and the magnetic fluid in the steady moving. The optical vortex density is little corresponding to the larger spot speckles and the magnetic fluid in the intensely moving. Research results indicate the existence of the relation between the movement of the nano-magnetic particles and the variations of the singular distribution.
2015, 8(6): 926-932.
doi: 10.3788/CO.20150806.0926
Abstract:
In order to enhance the corona detection efficiency of commercial SBUV/Visible double spectral corona detect systems and avoid the noise interference, an automatic real-time detection method detecting weak solar blind ultraviolet corona is proposed. Based on the analysis of statistical characteristics of the corona target and noise time-domain, utilizing corona characteristics in continuous time domain, the pretreatments like gray image binarization and morphological dilation are completed firstly, followed by accumulation of the N successive frames, then thresholding. At last the features of corona like location, size and so on are extracted. Upon completion of the calibration of radiation equipment, the corona's photon counting reference value can date back immediately. The mathematical model of detecting probability and false arm rate(FAR) is established. We implement the method and test on a high-speed digital processing platform TMS320DM642 using the video of corona, and the results show that its FAR is 2.85×10-5, and the processing time is less than 120 ms, indicating that the weak corona can be detected in real-time.
In order to enhance the corona detection efficiency of commercial SBUV/Visible double spectral corona detect systems and avoid the noise interference, an automatic real-time detection method detecting weak solar blind ultraviolet corona is proposed. Based on the analysis of statistical characteristics of the corona target and noise time-domain, utilizing corona characteristics in continuous time domain, the pretreatments like gray image binarization and morphological dilation are completed firstly, followed by accumulation of the N successive frames, then thresholding. At last the features of corona like location, size and so on are extracted. Upon completion of the calibration of radiation equipment, the corona's photon counting reference value can date back immediately. The mathematical model of detecting probability and false arm rate(FAR) is established. We implement the method and test on a high-speed digital processing platform TMS320DM642 using the video of corona, and the results show that its FAR is 2.85×10-5, and the processing time is less than 120 ms, indicating that the weak corona can be detected in real-time.
2015, 8(6): 933-941.
doi: 10.3788/CO.20150806.0933
Abstract:
In order to decrease initial alignment complexity, increase alignment precision, and minimize time consumption of alignment process, a new method of the EMD filtering is adopted for SINS initial alignment. First, based on the algorithm of EMD sift process, the IMU signal can be decomposed into a cluster of IMFs. According to the criterion of CMSE minimization, the IMU signals can be reconstructed utilizing the IMFs cluster. Then IMU noise of original signal and filtering signal can be modeled by ARMA algorithm, respectively. Furthermore, the coarse initial alignment process is demonstrated by the physics characteristic of the earth, and the results are compared by the data non-filtering and filtering of the same IMU. Finally, the fine initial alignment of SINS is completed using non-filtering data, filtering data of IMU and SINS error model. Experimental results indicate that the precision of azimuth angle coarse alignment is 1.3°, fine alignment is 0.87 mrad, and Kalman filter converge time is 200 s.
In order to decrease initial alignment complexity, increase alignment precision, and minimize time consumption of alignment process, a new method of the EMD filtering is adopted for SINS initial alignment. First, based on the algorithm of EMD sift process, the IMU signal can be decomposed into a cluster of IMFs. According to the criterion of CMSE minimization, the IMU signals can be reconstructed utilizing the IMFs cluster. Then IMU noise of original signal and filtering signal can be modeled by ARMA algorithm, respectively. Furthermore, the coarse initial alignment process is demonstrated by the physics characteristic of the earth, and the results are compared by the data non-filtering and filtering of the same IMU. Finally, the fine initial alignment of SINS is completed using non-filtering data, filtering data of IMU and SINS error model. Experimental results indicate that the precision of azimuth angle coarse alignment is 1.3°, fine alignment is 0.87 mrad, and Kalman filter converge time is 200 s.
2015, 8(6): 942-950.
doi: 10.3788/CO.20150806.0942
Abstract:
In order to establish the best focal plane for the 1610nm channel of CO2 spectrometer and install the HgCdTe detector accurately, the fine focusing system, which consists of tunable laser, integrating sphere, collimator and processing software, etc, is adopted in a assembly and adjusting method based on focus energy concentricity. The focusing evaluation function of the system is based on the full width at half maximum(FWHM) of instrument line shape(ILS). During the experiment, the orientation of the detector is adjusted search to the minimum value of the focusing evaluation function, and this minimum is as final evaluation basis of positive focal plane, and fine focusing works of the spectrometer is completed finally. The results show that the average value of FWHM of ILS is 0.128 1 nm, which coincides with the theoretical number. The focusing system is simple, compact and precise, which can provides experimental guarantee for the spectral calibration.
In order to establish the best focal plane for the 1610nm channel of CO2 spectrometer and install the HgCdTe detector accurately, the fine focusing system, which consists of tunable laser, integrating sphere, collimator and processing software, etc, is adopted in a assembly and adjusting method based on focus energy concentricity. The focusing evaluation function of the system is based on the full width at half maximum(FWHM) of instrument line shape(ILS). During the experiment, the orientation of the detector is adjusted search to the minimum value of the focusing evaluation function, and this minimum is as final evaluation basis of positive focal plane, and fine focusing works of the spectrometer is completed finally. The results show that the average value of FWHM of ILS is 0.128 1 nm, which coincides with the theoretical number. The focusing system is simple, compact and precise, which can provides experimental guarantee for the spectral calibration.
2015, 8(6): 951-956.
doi: 10.3788/CO.20150806.0951
Abstract:
The experiment system to analyze the image SNR with different gate width was used in this paper for confirming the range gating imaging SNR with different laser range measuring accuracy. First of all, the system parameters were determined according to the coverage model of the laser range gating imaging. On the basis of that, the experiment system was established and the outdoor experiment research was made with this system. The comparison analyzing of different gate width image also was made, and the curve of the relation between gate width and image SNR was obtained. The final experiment result indicates that the image SNR ≥8 with gate width ≤2 μs can satisfy the requirement of auto recognition, which indicates that the range gating imaging system has no very strict requirement to the range measuring accuracy, and can satisfy the practical application requirement.
The experiment system to analyze the image SNR with different gate width was used in this paper for confirming the range gating imaging SNR with different laser range measuring accuracy. First of all, the system parameters were determined according to the coverage model of the laser range gating imaging. On the basis of that, the experiment system was established and the outdoor experiment research was made with this system. The comparison analyzing of different gate width image also was made, and the curve of the relation between gate width and image SNR was obtained. The final experiment result indicates that the image SNR ≥8 with gate width ≤2 μs can satisfy the requirement of auto recognition, which indicates that the range gating imaging system has no very strict requirement to the range measuring accuracy, and can satisfy the practical application requirement.
2015, 8(6): 957-963.
doi: 10.3788/CO.20150806.0957
Abstract:
To improve the common microscope objective with small field of view, poor field curve and chromatic aberration correction, A 20× plan-apochromatic microscope objective is designed in this paper by Code V software. This objective has a large field of view, high N.A., and plan-apochromatic characteristic designed by reasonable structure optimization, focal power distribution and material selection. The result shows that the objective is a plan-apochromatic lens in visible wide band. The plan field number is 0.11 μm and the largest focal shift is 0.5 μm, which meet the specification of the international standard for microscope objectives. The MTF curve is closed to the diffraction limit. The tolerance analysis shows that RMS wavefront error gets worse to 0.24λ and the objective lens can be applied and manufactured actually.
To improve the common microscope objective with small field of view, poor field curve and chromatic aberration correction, A 20× plan-apochromatic microscope objective is designed in this paper by Code V software. This objective has a large field of view, high N.A., and plan-apochromatic characteristic designed by reasonable structure optimization, focal power distribution and material selection. The result shows that the objective is a plan-apochromatic lens in visible wide band. The plan field number is 0.11 μm and the largest focal shift is 0.5 μm, which meet the specification of the international standard for microscope objectives. The MTF curve is closed to the diffraction limit. The tolerance analysis shows that RMS wavefront error gets worse to 0.24λ and the objective lens can be applied and manufactured actually.
2015, 8(6): 964-970.
doi: 10.3788/CO.20150806.0964
Abstract:
Because of the difficulty to fabricate the ultra-thin optical element, this paper presents an efficient, advanced ultra-thin optical components integrated processing method to resolve the deformation problem. This method integrates precision grinding, precision polishing, ion beam figuring and other advanced technologies to acquire high-precision surface accuracy. In the grinding stage, the experiment uses force analysis and error compensate to reduce surface error caused by deformation. In the polishing stage, the experiment utilizes multiple iterative process to achieve surface error fast weaken .In the ion beam figuring stage, the experiment takes advantage of unstressed and non-contact of this processing method to achieve high-precision surface machining. Coring square material is chosen for the processing experiments. The result shows that the surface error has reached the level of ultra-precision optical components, and the final surface accuracy is PV=25 nm, RMS=1.5 nm. This method can be widely used for high-precision machining of ultra-thin optical components.
Because of the difficulty to fabricate the ultra-thin optical element, this paper presents an efficient, advanced ultra-thin optical components integrated processing method to resolve the deformation problem. This method integrates precision grinding, precision polishing, ion beam figuring and other advanced technologies to acquire high-precision surface accuracy. In the grinding stage, the experiment uses force analysis and error compensate to reduce surface error caused by deformation. In the polishing stage, the experiment utilizes multiple iterative process to achieve surface error fast weaken .In the ion beam figuring stage, the experiment takes advantage of unstressed and non-contact of this processing method to achieve high-precision surface machining. Coring square material is chosen for the processing experiments. The result shows that the surface error has reached the level of ultra-precision optical components, and the final surface accuracy is PV=25 nm, RMS=1.5 nm. This method can be widely used for high-precision machining of ultra-thin optical components.
2015, 8(6): 971-979.
doi: 10.3788/CO.20150806.0971
Abstract:
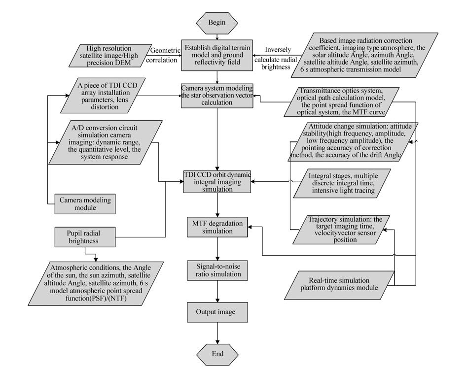
A system model for the simulation of stereo mapping camera is presented. The system is divided into some parts: atmospheric radiation transmission, satellite platform, optical system, camera radiation response and so on. The numerical simulation technology can be used to complete end-to-end analysis and assess the feasibility of physical imaging system design, and predict the stereo mapping camera on-orbit imaging capability. In this paper, we take visible imaging stereo system as example. The high precision and high resolution surface physical model is used as the input source. First of all, the interior and exterior camera elements are used to calculate the observation vector on the all pixels of CCD photosensitive surface in forward-looking and faced-looking camera. And then according to the imaging camera parameters for ground targets, the radial brightness of the camera into the pupil is calculated. Finally, through the ray tracing algorithm and point spread function of optical system model, the probe on the surface of the target radial flux is calculated. Then the digital image is obtained by probe radiation response model. The experimental results show that the geodetic precision of physical model for faced-looking camera is 124 m, and that for forward-looking camera is 193 m, indicating that more reliable simulating stereo images can be obtained by this simulation method.
A system model for the simulation of stereo mapping camera is presented. The system is divided into some parts: atmospheric radiation transmission, satellite platform, optical system, camera radiation response and so on. The numerical simulation technology can be used to complete end-to-end analysis and assess the feasibility of physical imaging system design, and predict the stereo mapping camera on-orbit imaging capability. In this paper, we take visible imaging stereo system as example. The high precision and high resolution surface physical model is used as the input source. First of all, the interior and exterior camera elements are used to calculate the observation vector on the all pixels of CCD photosensitive surface in forward-looking and faced-looking camera. And then according to the imaging camera parameters for ground targets, the radial brightness of the camera into the pupil is calculated. Finally, through the ray tracing algorithm and point spread function of optical system model, the probe on the surface of the target radial flux is calculated. Then the digital image is obtained by probe radiation response model. The experimental results show that the geodetic precision of physical model for faced-looking camera is 124 m, and that for forward-looking camera is 193 m, indicating that more reliable simulating stereo images can be obtained by this simulation method.
2015, 8(6): 980-987.
doi: 10.3788/CO.20150806.0980
Abstract:
In order to verify the theory of general relativity, various countries in the world have developed the space gravitational waves detection. Taking European space gravitational waves detection plan-Laser Interferometer Space Antenna(LISA) as an example, the payload of LISA system and the design of the main components are analyzed and explained. The LISA mainly can detect and research low frequency gravitational wave radiation. The measurement bandwidth of LISA is from 10-3 Hz to 1 Hz, with arm-length of 5 million kilometers. The LISA can measure the time-varying strains in space-time caused by gravitational waves created by astrophysical objects and events, such as ultra-compact galactic binaries and the merger of super-massive black holes, which can only be detected by a space-based observatory. The range accuracy of LISA system could be as high as several pico-meter. Through above studies, it is expected to gain some inspiration for Chinese space-based gravitational wave detection mission.
In order to verify the theory of general relativity, various countries in the world have developed the space gravitational waves detection. Taking European space gravitational waves detection plan-Laser Interferometer Space Antenna(LISA) as an example, the payload of LISA system and the design of the main components are analyzed and explained. The LISA mainly can detect and research low frequency gravitational wave radiation. The measurement bandwidth of LISA is from 10-3 Hz to 1 Hz, with arm-length of 5 million kilometers. The LISA can measure the time-varying strains in space-time caused by gravitational waves created by astrophysical objects and events, such as ultra-compact galactic binaries and the merger of super-massive black holes, which can only be detected by a space-based observatory. The range accuracy of LISA system could be as high as several pico-meter. Through above studies, it is expected to gain some inspiration for Chinese space-based gravitational wave detection mission.
2015, 8(6): 988-996.
doi: 10.3788/CO.20150806.0988
Abstract:
Based on the principle of the intersection measurement, the mathematical model of measuring the target localization for airborne electro-optical platform(EOP) is established. Firstly, five coordinate systems are performed and transformations of different coordinate systems are given. Under the geocentric coordinate system, with the measurements of EOP pose angles, the aircraft position and the aircraft attitude, the mathematical expression of straight line segment between the EOP and the target point can be determined based on the transformation of coordinate system, some of which have been used to define an objective function of intersection measurement. In order to estimate the geodetic coordinate of the target, least squares(LS) algorithm is used to minimize the objective function. The matrix equation about 3D geocentric coordinate of target can be computed to be determined, solving this matrix equation and transforming from geocentric coordinates system to geodetic coordinates system, and the estimate of the geodetic coordinates of the target can be obtained. Finally, the intersecting localization experiment is performed on a measurements sample. The result shows that the intersecting location is close to the true target location, the RMS of longitude is 0.65", the RMS of latitude is 0.82" and the RMS of altitude is 5 m. This method is efficient and will be useful to localization of target for airborne EOP.
Based on the principle of the intersection measurement, the mathematical model of measuring the target localization for airborne electro-optical platform(EOP) is established. Firstly, five coordinate systems are performed and transformations of different coordinate systems are given. Under the geocentric coordinate system, with the measurements of EOP pose angles, the aircraft position and the aircraft attitude, the mathematical expression of straight line segment between the EOP and the target point can be determined based on the transformation of coordinate system, some of which have been used to define an objective function of intersection measurement. In order to estimate the geodetic coordinate of the target, least squares(LS) algorithm is used to minimize the objective function. The matrix equation about 3D geocentric coordinate of target can be computed to be determined, solving this matrix equation and transforming from geocentric coordinates system to geodetic coordinates system, and the estimate of the geodetic coordinates of the target can be obtained. Finally, the intersecting localization experiment is performed on a measurements sample. The result shows that the intersecting location is close to the true target location, the RMS of longitude is 0.65", the RMS of latitude is 0.82" and the RMS of altitude is 5 m. This method is efficient and will be useful to localization of target for airborne EOP.
2015, 8(6): 997-1003.
doi: 10.3788/CO.20150806.0997
Abstract:
In order to solve the problem of attitude measurement in missile launch, tilted and plane collimation attitude measurement methods were presented by using high speed videos to calculate pitch and yaw angle for missile middle axes. The missile flight attitude measurement accuracy and applicability of these methods were analyzed by simulating representative near distance missile attitude measurement in flying-off process. The simulating result proves that it may acquire the measuring accuracy of less than 0.2° by these methods. Plane collimation method is more accuracy. Data processing method and mechanism configuration are relatively simple, and it is more advantage in proper application environment. Tilted collimation method is more universality and suitable for application. Analyzing result and method not only provide a new way to choose attitude measurement method, but also give a reference for measuring poses of other moving objects.
In order to solve the problem of attitude measurement in missile launch, tilted and plane collimation attitude measurement methods were presented by using high speed videos to calculate pitch and yaw angle for missile middle axes. The missile flight attitude measurement accuracy and applicability of these methods were analyzed by simulating representative near distance missile attitude measurement in flying-off process. The simulating result proves that it may acquire the measuring accuracy of less than 0.2° by these methods. Plane collimation method is more accuracy. Data processing method and mechanism configuration are relatively simple, and it is more advantage in proper application environment. Tilted collimation method is more universality and suitable for application. Analyzing result and method not only provide a new way to choose attitude measurement method, but also give a reference for measuring poses of other moving objects.
2015, 8(6): 1004-1012.
doi: 10.3788/CO.20150806.1004
Abstract:
A practical triple spectrum solar simulator is designed and developed in this paper. The spectral match of this solar simulator can adjust intensity of three spectral bands(300-700 nm, 700-900 nm, 900-1 700 nm), which can meet the test requirement of triple junction GaInP/GaAs/Ge solar cell after spectrum correction. This paper first describes the design of the filter and the process of system spectrum correction and testing, and then introduces the optical system and mechanical structure of the solar simulator. The experiments show that the solar simulator's spectral match meet triple junction GaInP/GaAs/Ge solar cell's response currents. In the effective irradiated surface area of 150 mm×150 mm, the average irradiance reaches 2 730 W/m2, the irradiance non-uniformity reaches ±1.77%, and the irradiance temporal instability is up to ±0.83%. The solar simulator provides a stable and reliable platform for the solar cell automatic sorting system.
A practical triple spectrum solar simulator is designed and developed in this paper. The spectral match of this solar simulator can adjust intensity of three spectral bands(300-700 nm, 700-900 nm, 900-1 700 nm), which can meet the test requirement of triple junction GaInP/GaAs/Ge solar cell after spectrum correction. This paper first describes the design of the filter and the process of system spectrum correction and testing, and then introduces the optical system and mechanical structure of the solar simulator. The experiments show that the solar simulator's spectral match meet triple junction GaInP/GaAs/Ge solar cell's response currents. In the effective irradiated surface area of 150 mm×150 mm, the average irradiance reaches 2 730 W/m2, the irradiance non-uniformity reaches ±1.77%, and the irradiance temporal instability is up to ±0.83%. The solar simulator provides a stable and reliable platform for the solar cell automatic sorting system.
2015, 8(6): 1013-1019.
doi: 10.3788/CO.20150806.1013
Abstract:
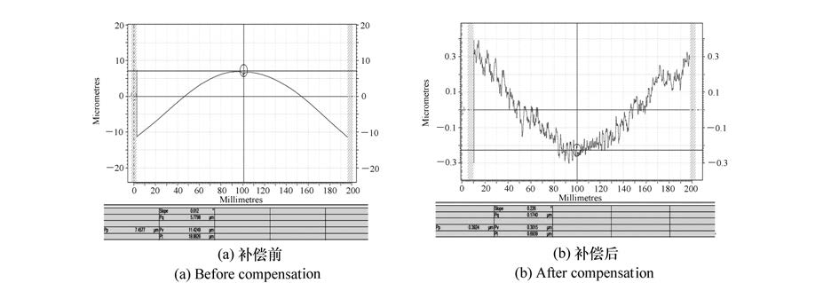
This paper describes the design and realization of a refocusing system for a earth observation space TDICCD camera based on the satellite with 2 m pan resolution and 8 m multispectral resolution on 644.6 km sun synchronous orbit. The 100 km swath and wider field of view is acquired by the 8 TDICCDs mechanical interleaving assembly on the focal plane. Firstly, the four mirror anastigmatic off-axis optical system of this earth observation space TDICCD camera and the advantage of opticl system is introduced. Secondly, the refocusing system as well as the technique of TDICCDs mechanical interleaving assemble focal plane of this space camera is discussed in detail. Finally, the refocusing accuracy of refocusing system is measured by open-loop method. Experimental results indicate that the refocusing accuracy is ±7.2 μm(3σ), which can satisfy the requirements of refocusing accuracy for the high resolution TDICCD earth observation camera.
This paper describes the design and realization of a refocusing system for a earth observation space TDICCD camera based on the satellite with 2 m pan resolution and 8 m multispectral resolution on 644.6 km sun synchronous orbit. The 100 km swath and wider field of view is acquired by the 8 TDICCDs mechanical interleaving assembly on the focal plane. Firstly, the four mirror anastigmatic off-axis optical system of this earth observation space TDICCD camera and the advantage of opticl system is introduced. Secondly, the refocusing system as well as the technique of TDICCDs mechanical interleaving assemble focal plane of this space camera is discussed in detail. Finally, the refocusing accuracy of refocusing system is measured by open-loop method. Experimental results indicate that the refocusing accuracy is ±7.2 μm(3σ), which can satisfy the requirements of refocusing accuracy for the high resolution TDICCD earth observation camera.
2015, 8(6): 1020-1026.
doi: 10.3788/CO.20150806.1020
Abstract:
This paper concluded measurement methods based on wavefront splitted principle such as Young interference method, reversed-wavefront Young interference method, nonredundant array interference method and measurement methods based on amplitude splitted principle such as self-referencing interference method. Their basic principles and experimental setup were introduced, and then the merits and defects of these methods were compared, and then the best applied field of each method was put forward. The conclusion of this paper could be used as elementary guidance for different demands of spatial coherence measurement to choose proper methods.
This paper concluded measurement methods based on wavefront splitted principle such as Young interference method, reversed-wavefront Young interference method, nonredundant array interference method and measurement methods based on amplitude splitted principle such as self-referencing interference method. Their basic principles and experimental setup were introduced, and then the merits and defects of these methods were compared, and then the best applied field of each method was put forward. The conclusion of this paper could be used as elementary guidance for different demands of spatial coherence measurement to choose proper methods.
2015, 8(6): 1027-1034.
doi: 10.3788/CO.20150806.1027
Abstract:
A precise alignment method based on special target and fast point matching is proposed. The target includes four point-pairs for magnification calibration in peripheral area and one large-small point-pair for registration in center area. Distortion calibration of the alignment system is completed at the first time of operation. When the optical testing arm or the fabrication arm reset, the target area is focused automatically. The image captured is used to calculate the magnification of the system. Then, the large-small point-pair is located and the angle of the line through the two points is employed to adjust the swivel table, while the distance between the two points is applied for correction of the guide rail. The procedure is repeated iteratively until current location coincides with the ideal position. It is proved that the alignment accuracy of the method is about 5 μm, which is better than the precision of mechanical approach and is helpful for rapid and precise optical fabrication, and can improve the consistency of the optical testing simulation path and the practical fabrication path.
A precise alignment method based on special target and fast point matching is proposed. The target includes four point-pairs for magnification calibration in peripheral area and one large-small point-pair for registration in center area. Distortion calibration of the alignment system is completed at the first time of operation. When the optical testing arm or the fabrication arm reset, the target area is focused automatically. The image captured is used to calculate the magnification of the system. Then, the large-small point-pair is located and the angle of the line through the two points is employed to adjust the swivel table, while the distance between the two points is applied for correction of the guide rail. The procedure is repeated iteratively until current location coincides with the ideal position. It is proved that the alignment accuracy of the method is about 5 μm, which is better than the precision of mechanical approach and is helpful for rapid and precise optical fabrication, and can improve the consistency of the optical testing simulation path and the practical fabrication path.
2015, 8(6): 1035-1043.
doi: 10.3788/CO.20150806.1035
Abstract:
In order to analyse and correct the measurement errors of a large flat mirror's surface profile by using a scanning pentaprism, the changes of the output light's angles with the pentaprism rotation are analysed and calculated accurately. First, a suitable coordinate system is built and the signs of angles are fixed. Then, the input light vector is calculated from the input light's yaw angle and pitch angle. The function matrix of the pentaprism and the coordinate transformation matrix are introduced. The whole process of the pentaprism rotation is analysed in detail and the output light vector is calculated on the basis of above. Then the output light's yaw angle and pitch angle are calculated. The output light's yaw angle and pitch angle without pentaprism rotation are calculated. Last, the changes of the output light's yaw angle and pitch angle are calculated. The situation is analysed specially when the input light is perpendicular incident into the pentaprism. The actual calculation and experiment are carried out and some disciplinarians of the changes of the output light's angles are summarized. The calculation data are compared with the experiment data, and the largest deviation is 1" which is within the range of experiment accuracy, indicating that the calculation method is right.
In order to analyse and correct the measurement errors of a large flat mirror's surface profile by using a scanning pentaprism, the changes of the output light's angles with the pentaprism rotation are analysed and calculated accurately. First, a suitable coordinate system is built and the signs of angles are fixed. Then, the input light vector is calculated from the input light's yaw angle and pitch angle. The function matrix of the pentaprism and the coordinate transformation matrix are introduced. The whole process of the pentaprism rotation is analysed in detail and the output light vector is calculated on the basis of above. Then the output light's yaw angle and pitch angle are calculated. The output light's yaw angle and pitch angle without pentaprism rotation are calculated. Last, the changes of the output light's yaw angle and pitch angle are calculated. The situation is analysed specially when the input light is perpendicular incident into the pentaprism. The actual calculation and experiment are carried out and some disciplinarians of the changes of the output light's angles are summarized. The calculation data are compared with the experiment data, and the largest deviation is 1" which is within the range of experiment accuracy, indicating that the calculation method is right.
2015, 8(6): 1044-1050.
doi: 10.3788/CO.20150806.1044
Abstract:
In order to improve the velocity measurement accuracy of photoelectric encoder, a velocity measurement method based on the single Moir fringe is introduced. First, Moir fringe photoelectric signals are transported into DSP through a AD acquisition card with EMD(Empirical Mode Decomposition) algorithm which is used to curb DC components. Then, the Hilbert transform is utilized to analyze the change of signal phase and the instantaneous signal frequency calculated by using the difference arithmetic. At last, encoder velocity is derived from the specific parameters of the encoder. Experiment results on certain 21 bit photoelectric encoder indicate that the root mean square of the measurement errors has reduced from 0.022 4 rad/s to 0.013 4 rad/s. This method is of high speed stability, strong anti-interference ability, and can be used for precision speed occasions with higher requirement.
In order to improve the velocity measurement accuracy of photoelectric encoder, a velocity measurement method based on the single Moir fringe is introduced. First, Moir fringe photoelectric signals are transported into DSP through a AD acquisition card with EMD(Empirical Mode Decomposition) algorithm which is used to curb DC components. Then, the Hilbert transform is utilized to analyze the change of signal phase and the instantaneous signal frequency calculated by using the difference arithmetic. At last, encoder velocity is derived from the specific parameters of the encoder. Experiment results on certain 21 bit photoelectric encoder indicate that the root mean square of the measurement errors has reduced from 0.022 4 rad/s to 0.013 4 rad/s. This method is of high speed stability, strong anti-interference ability, and can be used for precision speed occasions with higher requirement.
Abstract
FullText HTML
PDF 1980KB