2024 Vol. 17, No. 5

Review
Application of Raman spectroscopy in the detection of brain glioma
GE Mei-lan, WANG Yu-ye, LI Hai-bin, XU De-gang, YAO Jian-quan
2024, 17(5): 995-1013. doi: 10.37188/CO.2024-0003
Abstract:

Brain glioma is a common type of brain tumor with a low cure rate and a high recurrence rate. Precise identification of tumor boundaries is an important prerequisite for reducing recurrence and improving prognosis. Developing a rapid, high-sensitivity and label-free diagnostic method is of crucial clinical significance regarding glioma. Raman spectroscopy can reflect substance’s chemical and structural information at the molecular level due to its fingerprint characteristics. It has already shown excellent prospects for the location and identification of glioma. Firstly, we introduce the different types of Raman spectroscopy technologies in this paper. Secondly, the research status of glioma diagnosis based on Raman spectroscopy is reviewed. Finally, the future development of glioma diagnosis through Raman spectroscopy is prospected.

Research progress of hydroxy-plane laser-induced fluorescence detection based on ultraviolet laser
ZHANG Zhong-lin, YANG An-long, WANG Jiang, CHENG Guang-hua
2024, 17(5): 1014-1034. doi: 10.37188/CO.2024-0013
Abstract:

Hydroxyl (OH) is a widely existing product in the combustion reaction process. In combustion diagnosis technology, the two-dimensional spatial distribution based on hydroxyl is commonly used to characterize the structure of the flame front. Hydroxyl is an important parameter in characterizing the flame temperature, flame surface density, and heat release rate. The effective detection of hydroxyl in combustion flame is an important support for exploring the evolution of combustion dynamics and revealing the mechanism of random flame events. Planar laser-induced fluorescence (PLIF) has several advantages as an optical measurement method: high spatial and temporal resolution, non-intrusiveness, and component selection. PLIF has successfully observed the structure of various combustion flames, such as Bunsen burner flame, turbulent flame, swirl flame, and supersonic flame, which provides an important reference for establishing combustion models. This paper starts with the basic principle of PLIF detection, followed by the development history and research status of PLIF technology in the field of combustion diagnosis. Then, it introduces the PLIF ultraviolet light source technology based on dye laser, optical parametric oscillation, and Ti:sapphire tripling-frequency, and discusses the characteristics of different technical routes. Finally, it prospects the development of UV laser technology for OH-PLIF.

Original Article
Characteristics of a distributed feedback diode laser with feedback from a fiber-Bragg-grating-based long external cavity
ZHANG Yun-hao, LIU Kui, GAO Jiang-rui, WANG Jun-min
2024, 17(5): 1035-1041. doi: 10.37188/CO.2024-0016
Abstract:

Narrow linewidth lasers are the basic components of spectroscopy, precision metrology, and other experiments. Because diode lasers are very sensitive to external optical feedback, the phase noise of diode lasers, can be suppressed by using a high optical feedback bandwidth, enabling the narrowing of the linewidth. In the paper, we use fiber Bragg grating (FBG) as a feedback element and builds a long external cavity feedback loop. In order to reduce the influence of temperature fluctuation of external environment and air flow disturbance, the temperature of the optical fiber is controlled. Then, the maximum temperature fluctuation within 1 hour is reduced from 0.039 °C to 0.003 °C. In addition, the effect of feedback bandwidth on laser linewidth is also tested. Although the bandwidth of the FBG used in the experiment is much larger than the free-running laser linewidth, a narrowing of the laser linewidth is still observed. The smaller the FBG bandwidth, the narrower the laser linewidth. For this phenomenon, we believe that there should be a negative feedback mechanism in the feedback loop, which can stabilize the laser linewidth to a certain slope of the feedback spectrum. Therefore the narrower the feedback bandwidth of the fiber grating, the larger the slope of the feedback spectrum, and the more sensitive the feedback. In addition, by changing the feedback power of FBG in the range of 0~1 mW, it is observed that at the reflected power of 0.8 mW, the optical feedback narrows the laser linewidth from the free-running 100.5 kHz to the narrowest 11.5 kHz, and phase noise in the range of 0.2 kHz to 2 MHz is reduced by about 20 dB.

4.7 μm mid-wave infrared quantum cascade laser with double active region structure
WANG Yu-pei, ZHANG Yu-hang, LUO Xiao-yue, QIAN Chen-hao, CHENG Yang, ZHAO Wu, WEI Zhi-xiang, HAN Di-yi, SUN Fang-yuan, WANG Jun, ZHOU Da-yong
2024, 17(5): 1042-1049. doi: 10.37188/CO.2023-0239
Abstract:

This paper reports a 4.7-μm mid-wave infrared quantum cascade laser based on double active region structure with a ridge width of 9.5 μm, which can achieve continuous single transverse mode operation at room temperature. By inserting 0.8-μm InP, the original single active region is transformed into a double active region structure, which can significantly reduce the peak temperature of the device's active region and suppress the generation of higher-order transverse modes. At a temperature of 288 K, the device with a double active region structure with a cavity length of 5 mm has a threshold current density of 1.14 kA/cm2, a continuous output power of 0.706 W, a fast axis divergence angle of 27.3°, and a slow axis divergence angle of 18.1°. Compared with conventional devices with a single active region structure, the devices with a double active region structure have no degradation in their maximum optical output power and show a significant improvement in the beam quality in the slow axis direction of the device. These results provide a solution to the problem of the slow axis beam quality of high-power mid-wave quantum cascade lasers.

Application of dual-wavelength nanosecond laser cleaning technology on stone artifacts
LI Chen-yu, HU Wen-zhe, ZHANG Xue-yan, LIU Han-wen, LIU Xiao-long, QU Liang, ZHU Meng, DUAN Hong-ying, Paraskevi Pouli
2024, 17(5): 1050-1059. doi: 10.37188/CO.2024-0002
Abstract:

Traditional cleaning methods can not clean small pollution particles on the surface of cultural relics. Moreover it can easily cause irreversible damage. In order to improve the ability to clean pollutants, laser cleaning technology has been gradually applied to the cleaning of different types of cultural relics. In this paper, we develop a nanosecond laser cleaning system to clean the simulated marble samples and marble fragments in the Palace Museum. The object of the cleanout is black crust pollutants. To avoid the yellowing effect, a dual wavelength combination of 1064 nm near-infrared and 355 nm ultraviolet light is used for laser cleaning of simulated marble samples. When the energy density ratio of these two wavelengths is 3∶2, photos from the microscopic observation system show a good cleaning effect. This ratio (3∶2) is then applied to marble fragments samples. The micro-Raman spectrometer is utilized to evaluate the cleaning effect. The experimental results confirm the advantages of laser cleaning and also provide reference parameters and evaluation methods for laser cleaning of pollutants on marble surface. At the same time, it also offer insights for the application of laser cleaning technology to the cleaning of other stone artifacts.

Research on laser online monitoring equipment for high-temperature corrosive gas in coal-fired boilers
LI Long, SHI Shuai, GONG Ting, TIAN Ya-li, GUO Gu-qing, QIU Xuan-bing, XIONG Xiao-he, LI Chuan-liang
2024, 17(5): 1060-1067. doi: 10.37188/CO.2023-0209
Abstract:

The coal-fired boiler combustion process's economic, safety, and environmental performance holds great significance when constructing smart power plants. In coal-fired boiler combustion, H2S and CO are the two main high-temperature corrosive gases. They not only corrode the boiler near the wall surface but also pose severe harm to the atmospheric environment through their exhaust gases. Based on the near-infrared tunable diode laser absorption spectroscopy technology, combined with wavelength modulation spectroscopy and frequency division multiplexing technology, an unstaffed online real-time monitoring instrument for H2S and CO gas concentrations in the main combustion zone of coal-fired boilers was developed. Gas absorption spectroscopy in the 6335~6341 cm−1 range was simulated, and two near-infrared lasers near 1.5 μm were selected as the laser source. A high-temperature resistant and corrosion-resistant Herriott-type multi-pass cell was developed to attain an effective optical path length of 15 m for the interaction between laser and gas. Hardware circuits and corresponding firmware programs were developed to attain secondary demodulation of the absorption spectroscopy signals of H2S and CO and concentration inversion. The linearity and Allan variance experiments showed linear fitting correlation coefficients of 0.9998 and 0.9995. At 73 s and 53 s integration times, the minimum detection limits for H2S and CO were 0.2×10−6 mol/mol and 0.344×10−6 mol/mol, respectively. Finally, the developed instrument was applied in the combustion atmosphere of the main combustion zone of a 300 MW tangential four-corner coal-fired boiler, and synchronous measurements of H2S and CO near the water-cooled wall were conducted. The results indicated a positive correlation between the concentrations of H2S and CO in the boiler, with anaerobic combustion leading to an increase in the content of these gases and causing corrosion to the water-cooled wall.

Study on beam quality of DF laser with inner cavity unstable resonator
RUAN Peng, WANG Yu-hai, PAN Qi-kun, SHAO Chun-lei, CHEN Fei, GUO Jin
2024, 17(5): 1068-1074. doi: 10.37188/CO.2023-0210
Abstract:

Laser beam quality is one of the key indicators to measure the application performance of laser. To meet the application requirements of long-distance optoelectronic countermeasures, we cany out the research on the design of unstable resonators and beam quality improvement techniques for non-chain pulsed deuterium fluoride (DF) lasers. Three sets of positive branch virtual confocal unstable resonators with different magnifications are designed. An inner cavity unstable resonator with two support structures of convex mirror, transverse support and longitudinal support, are constructed. The transverse support structure is equipped with a circulating water-cooling channel. Using 86.5% surrounding energy to define laser beam diameter, the laser beam quality is evaluated with beam quality factor β, and the energy and beam divergence for two support types of convex mirrors are compared. It can be found that, under the same conditions, the laser energy of unstable resonators with longitudinal support is 6% higher than that of the transverse support structure, but the far-field divergence angle is 9% larger than that of the transverse support structure. Although the water-cooled transverse support structure has energy shielding, its good thermal stability significantly improves the quality of the laser beam. Laser beam with a beam quality factor β of 1.83 and a divergence angle θ0.865 of 0.63 mrad is obtained under the transverse support unstable resonator of M=2.25. Under this condition, the laser single pulse energy is 2.34 J, the laser pulse width is 88.2 ns, and the peak power reaches 26.5 MW.

Active polarization imaging method under strong light background
SHI Hao-dong, XU Jia-wei, ZHANG Jian, WU Hong-bo, WANG Chao, LIU Zhuang, ZHAN Jun-tong, LI Ying-chao, FU Qiang
2024, 17(5): 1075-1086. doi: 10.37188/CO.2023-0151
Abstract:

In this study, we propose an active polarization imaging method based on laser illumination to tackle the issue of low target detection contrast in strong light backgrounds, which is a challenge in conventional photoelectric detection. Through constructing a laser incident bidirectional reflection distribution model, a laser incident polarization bidirectional reflection distribution model and a target surface polarization model of laser illumination, the coupling relationship between the polarization characteristics of three typical target materials and the divergence angle of a laser beam is analyzed. Backlight observation experiments are conducted in a controlled darkroom to verify the impact of the scattering angle of the laser beam on the polarization characteristics of the target. The experimental results show an 86.11% increase in target contrast for active polarization imaging under strong light background compared to traditional passive intensity imaging. Additionally, the visible polarization characteristics of different target materials vary with different divergence angles, and the line polarization of metallic materials is higher than that of non-metallic materials. The experimental results are in good agreement with the theoretical analysis. The outdoor solar backlight observation experiment verifies the applicability of the research method in high-intensity light and long-distance settings. This study can lay a theoretical foundation for improving accurate target perception under a strong light background.

Self-supervised learning enhancement and detection methods for nocturnal animal images
WANG Chi, SHEN Chen, HUANG Qing, ZHANG Guo-feng, LU Han, CHEN Jin-bo
2024, 17(5): 1087-1097. doi: 10.37188/CO.2024-0011
Abstract:

In order to solve the problems of low image exposure, low contrast and difficulty of feature extraction in real-time animal monitoring at night, we proposed a lightweight self-supervised deep neural network Zero-Denoise and an improved YOLOv8 model for image enhancement and accurate recognition of nocturnal animal targets. The first stage of rapid enhancement was performed by lightweight PDCE-Net. A new lighting loss function was proposed, and the second stage of re-enhancement was carried out in PRED-Net based on the Retinex principle and the maximum entropy theory, using the original image and fast enhancement image corrected by the parameter adjustable Gamma. Then, the YOLOv8 model was improved to recognize the re-enhanced image. Finally, experimental analysis was conducted on the LOL dataset and the self-built animal dataset to verify the improvement of the Zero-Denoise network and YOLOv8 model for nocturnal animal target monitoring. The experimental results show that the PSNR, SSIM, and MAE indicators of the Zero-Denoise network on the LOL dataset reach 28.53, 0.76, and 26.15, respectively. Combined with the improved YOLOv8, the mAP value of the baseline model on the self-built animal dataset increases by 7.1% compared to YOLOv8. Zero-Denoise and improved YOLOv8 can achieve good quality images of nocturnal animal targets, which can be helpful in further study of accurate methods of monitoring these targets.

Polarization spectral image fusion method for hybrid backgrounds of ground objects
LI Ying-chao, ZHAO Zhe-hao, WANG Qi, LIU Jia-nan, SHI Hao-dong, FU Qiang, SUN Hong-yu
2024, 17(5): 1098-1111. doi: 10.37188/CO.2023-0185
Abstract:

To address the issues of blurred edge details and poor contrast in multi-scale transform fused images obtained using remote sensing detection methods for mixed background features, an image fusion method that combines the sparse representation of non-downsampled contour wavelet transform and a guided filter is utilised to enhance the quality and visual appearance of the fused images. This method involves several steps: firstly, a multi-scale and multi-directional decomposition is performed on both spectral and polarimetric images using non-downsampled contour wavelet transform to isolate the feature information in each subband; secondly, the low-frequency subbands are fused using a sparse representation to minimize the loss of contrast in the fused image; additionally, the high-frequency subbands are fused through a bootstrap filter to enhance the detail information and the contours of the image; finally, the low-frequency and high-frequency fusion coefficients are inverted using non-downsampled contour wavelet inversion to generate the final fused image. Analysis results indicate that the contrast of the fused image is improved by up to 54.5% and 15.4% respectively compared to the original spectral image and the polarimetric image, making it easier to distinguish objects in shadows under a mixed background. This method is used to fuse spectral and polarimetric images captured by a polarimetric spectral imager at different wavelengths, which resulted in true-colour reproduction. These true-colour restored images demonstrate that this fusion method retains environmental information within the mixed background while distinguishing the object from the background, effectively improving the image quality of polarization spectral remote sensing detection imaging. This method can enhance the integrity and authenticity of image information in polarization spectral remote sensing detection imaging, thereby expanding its application scope in remote sensing detection of complex environments and image recognition.

Segmentation method for enhanced features in automatic registration of triangular mesh model of mechanical parts
WU Zhi-hui, WANG Li-zhong, LIANG Jin, GONG Chun-yuan, ZHU Feng, CHANG Zhi-wen, XÜ Jian-ning
2024, 17(5): 1112-1124. doi: 10.37188/CO.2023-0225
Abstract:

Triangular mesh model registration is an important part of industrial automation detection software. The registration accuracy has an important influence on mechanical parts' shape and position tolerance. Aiming to solve the problems of low accuracy and poor robustness of the automatic registration of triangular mesh models, we propose a segmentation method for enhanced features in the automatic registration of triangular mesh models for mechanical parts. First, the K value of the feature segmentation of the triangular mesh model was determined, and the Laplacian matrix determined the seed points for iterative initialization. Second, the appropriate region shape agent and cost function were used to accelerate the process and perform multi-source iterative clustering to obtain the intended feature segmentation results. Finally, based on the feature segmentation results of the triangular mesh model, the coarse registration based on the singular value decomposition method was performed, then the fine registration was performed according to the EM-ICP. The experimental results show that the proposed method reduces registration error by 25.2% and shortens the automatic registration time by 62.6%, compared with the traditional feature descriptor coarse registration combined with ICP fine registration method. This effectively improves the accuracy and efficiency of the automatic registration of the triangular mesh model.

Model adaptive scanning viewpoint automatic planning
YANG Guo-qing, WANG Li-zhong, REN Mao-dong, XU Jian-ning, ZHAO Jian-bo, WANG Sen, LI Zhuang-zhuang
2024, 17(5): 1125-1138. doi: 10.37188/CO.2024-0022
Abstract:

Teaching scans are cumbersome and have poor versatility when performing scan reconstruction. Viewpoint planning has continued to focus on automatically obtaining the minimum set of viewpoints covering the model. To realize automated 3D scanning and reconstruction of parts with different complexity levels, we study issues such as viewpoint redundancy, viewpoint occlusion, and binocular reconstruction constraints that may occur during viewpoint planning. First, given the difficulty of completely scaning the model with existing viewpoint planning, Lloyd's algorithm is improved by analyzing the characteristics of surface structured light scanning and the energy function of Euclidean distance and normal vector deviation is applied to perform Voronoi partitioning of the model to generate an initial scanning viewpoint. Then, to address the viewpoint redundancy problem, an iterative algorithm for splitting the initial scanning viewpoints is proposed. Finally, given the problem that the generated viewpoints are prone to occlusion, a line-of-sight de-occlusion strategy is proposed. Moreover, to improve the model coverage, a method of using panning viewpoints is proposed. The experimental results show that under the optimal number of viewpoints, the coverage rate of automobile castings and shells reaches more than 94%, and that of the simple curved automobile sheet metal reaches more than 99.5%, and automatic planning and scanning of the automotive steering knuckle is realized. Planning scanning meets the coverage and efficiency requirements of automatic viewpoint planning and the adaptability requirements for parts with different complexity levels.

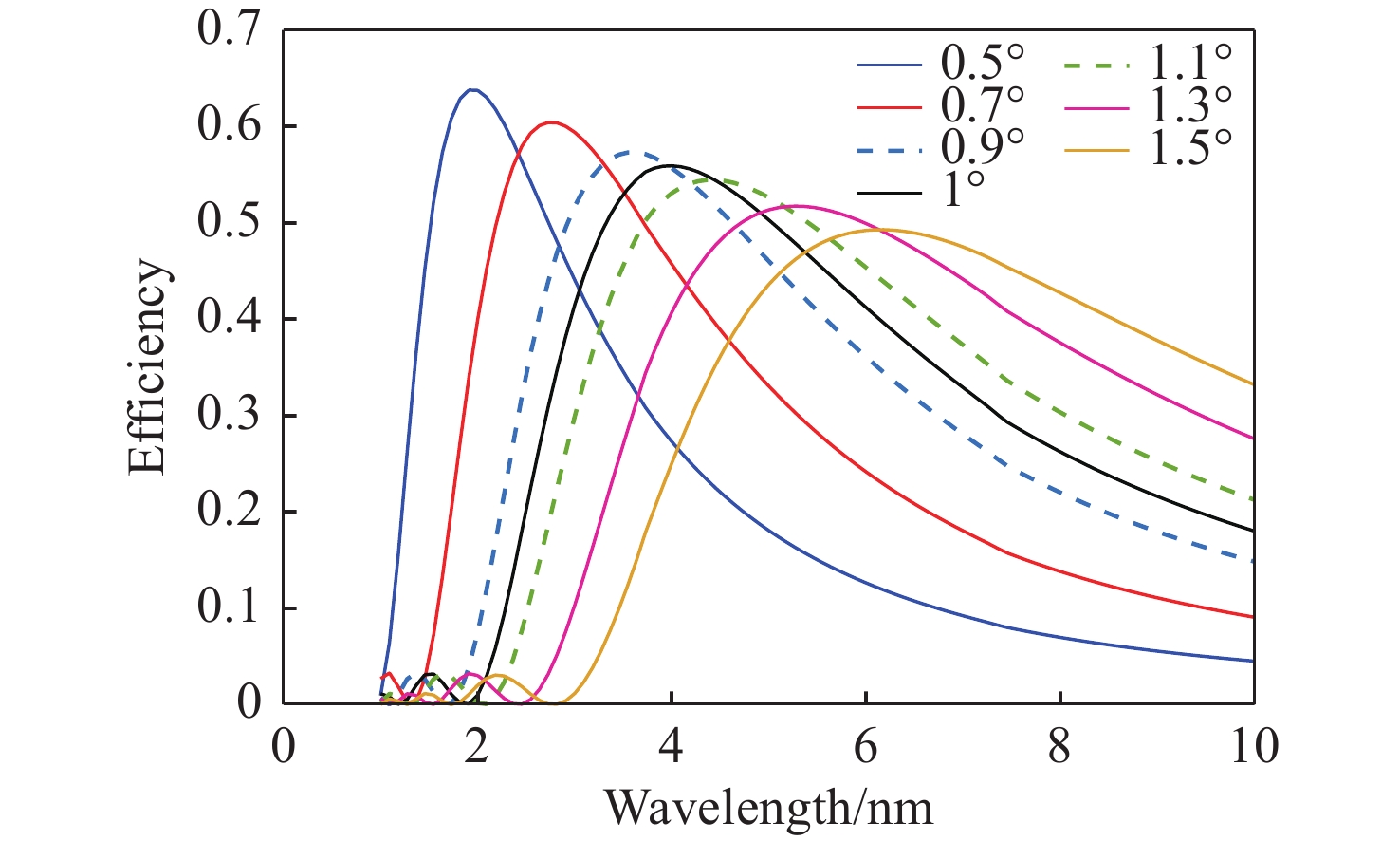
Optimization of structural parameters and fabrication of monocrystalline silicon gratings with small blazed angle
XU Hao-yu, JIANG Yan-xiu, CHEN Xing-shuo, WANG Rui-peng, ZHANG Jing, Bayanheshig
2024, 17(5): 1139-1149. doi: 10.37188/CO.2023-0056
Abstract:

In order to meet the requirements of the national synchrotron radiation source, the anisotropic wet-etching technology of monocrystalline silicon grating with small blazed angle is studied, and the blazed grating suitable for the medium wave soft X-ray band is prepared. Based on the rigorously coupled wave theory, the structural parameters and process tolerance of the small blazed angle grating are designed. In the crystal alignment process, the crystal orientation of the silicon wafer is determined by ring-preetching, and then the grating mask is aligned with the crystal direction of monocrystalline silicon <111> based on the frequency doubling adjustment method. At the same time, the effect of the photoresist ashing technique and the active agent on the groove quality of the grating is investigated, and the scintillating gratings close to the ideal sawtooth groove shape are successfully prepared by the monocrystalline silicon anisotropic wet etching process. The experimental results show that the blazed angle of the prepared grating is 1°, the linear density is 1200 gr/mm, and the root mean square roughness of the blazed surface is less than 0.5 nm. This method can be applied to the fabrication of the medium wave soft X-ray blazed grating, which can greatly reduce the difficulty and cost of fabrication while achieving high diffraction efficiency.

Process adaptability for digital grating-based focusing and leveling sensors
ZENG Hai-feng, LI Shi-guang, LI Xian-jie
2024, 17(5): 1150-1161. doi: 10.37188/CO.2024-0021
Abstract:

In the digital grating displacement measurement technique, the CMOS pixel array of the camera is regarded as a ‘digitized’ grating. The micron-scale grating images can realize nanoscale displacement measurements by constructing the period difference between optical grating and digital grating. Combined with the detection light path of oblique incidence, it can be applied to the lithography machine’s focusing and leveling sensor to measure the wafer surface height accurately. In the actual measurement, the unexpected patterns on the wafer surface interfere with the reflection imaging of the optical grating, then affect the image processing results. In this paper, a process adaptability method for digital grating displacement measurement is proposed, which reconstructs the light intensity and recovers the light intensity curve from the CMOS image when interference patterns exist. The proposed method shows good stability when the large area pattern appears on the wafer substrate, and can adapt to multiple surface defects such as scratches, particles, stains and grooves. The experimental results show that the mean square error of the light intensity curve is significantly reduced and the method’s Z-direction error correction is within ±33 nm (±3σ=±41.2 nm) after reconstructing the light intensity. This method can enhance the process adaptability of the digital grating focusing and leveling sensor. Therefore, it can serve as a technical reference for the focusing and leveling method.

Visible polarized reflection of target material surface based on improved Blinn masking function
LIU Cheng-lin, ZHAN Jun-tong, ZHANG Su, WANG Chao, FU Qiang, LI Ying-chao, DUAN Jin, JIANG Hui-lin
2024, 17(5): 1162-1174. doi: 10.37188/CO.2023-0217
Abstract:

Focusing on the visible polarization reflection characteristics of typical target materials surfaces, the polarization bidirectional reflection distribution function model based on the improved Blinn masking function was established considering the effects of specular reflection, diffuse reflection and volume scattering, which maked up for the defect of traditional "V" masking function. The physical parameters of the target materials were inverted by genetic algorithm, and the visible light polarization characteristics of four target materials, namely polypropylene, 99 alumina ceramic, iron and green painted aluminum, were simulated. Experimental tests validate the model’s accuracy. Results indicate that at an incidence angle of 50°, relative azimuth angles of 90°−270°, and detection angles of 0°−60°, the improved model reduces the root mean square error (RMSE) by 70.61% to 24.73%, with a minimum RMSE of 0.0129. Significant polarization is observed at relative azimuth angles of 120°−240°. The larger the ratio of the real part to the imaginary part of the complex refractive index of the four materials, the greater the peak value of the degree of polarization. In the visible light band, the wavelength has little effect on the degree of polarization. These findings provide theoretical data supporting the understanding of polarization characteristics in typical target materials.

Radial structure and optical radiation characteristics of the cloud-ground lightning channel
LIU Guo-rong, DAI Yan-yan, ZHU Wei-jun, CHU Run-tong, YUAN Ping, SUN Dui-xiong, MA Yun-yun
2024, 17(5): 1175-1182. doi: 10.37188/CO.2024-0017
Abstract:

For revealing the microphysical mechanism of the formation and development of the cloud-ground lightning channel, the radial structure and optical radiation characteristics of the cloud-ground lightning channel were studied. We carried out field observation experiments in the Qinghai Plateau region using a slit-less high-speed spectrograph. The clearly visible channel core was recorded in a cloud-ground lightning, and a weak luminescent region was found between the outer edge of the channel core and the external luminescent channel. Based on the spectral observation results, the optical radiation characteristics of the first return stroke and the third subsequent return stroke were compared and analyzed. The corona sheath model of the lightning channel was verified experimentally, the location of the connection point was determined. The estimated striking distance of the two return strokes is 57 m and 53 m respectively, and the strongest point of the return discharge is confirmed at the connection point. It can be inferred that in the initial stage of the return stroke, the cloud ground lightning return stroke channel consists of the channel core , the weak luminescence region and the outer corona sheath from the inside to the outside, that is, the charge distribution along the radial direction of the lightning channel is uneven. The light radiation characteristics of lightning channel are closely related to the intensity and duration of discharge.

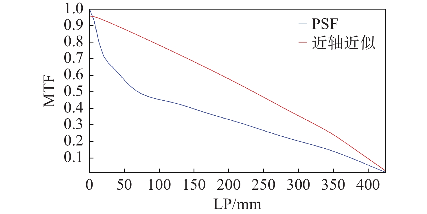
An MTF calculation model under the influence of ghost images
XIAO Peng-yi, LIU Ming-xin, YAN Lei, HU Ming-yu, ZHANG Xin
2024, 17(5): 1183-1191. doi: 10.37188/CO.2023-0121
Abstract:

To investigate the impact of ghost images on optical system performance, we develope a Modulation Transfer Function (MTF) calculation model under the influence of ghost images generated by secondary reflection. We first introduce the analyzing and describing method of ghost image using the paraxial approximation. Then, starting from the definition of the MTF, and considering the influence of ghost image irradiance on the modulation of the image plane, an MTF calculation model under the influence of ghost images is constructed. By conducting a case study calculation on a system and comparing it with the simulation results, it is found that the maximum mean square error is less than 0.049373, which verifies the accuracy of the model. Furthermore, a detailed analysis is conducted, examining cases that exhibited larger errors and clarifying the range in which this calculation method can be applied. The research results indicate that the paraxial approximation method is both accurate and reliable when calculating the MTF under the influence of ghost images is accurate, and is applicable in most cases. This study serves as a valuable exploration in the ghost image analysis of optical systems.

Design and analysis of the Galileo-type Monocentric multiscale system
LIU Song-kun, LIU Zhi-ying
2024, 17(5): 1192-1198. doi: 10.37188/CO.2023-0238
Abstract:

Monocentric multiscale systems offer the advantages of miniaturization and a large field of view. In order to further realize the miniaturization and light weight of the large field-of-view system, we adopt the Galileo-type monocentric multiscale system form and design a monocentric multiscale system operating in the visible spectrum. The modulation transfer function of the system is greater than 0.3 at a frequency of 208 lp/mm, the root-mean-square radius of the full-field diffuse spot is smaller than the detector pixel size of 2.4 μm, and the imaging quality is close to the diffraction limit. The monocentric multiscale system structure has a couple of special characteristics: the relay lenses are closely arranged and the crosstalk stray light between the relay lenses seriously affects the imaging quality. To solve the problem, we apply the method of suppressing the crosstalk stray light with the built-in stary light stop. On the basis, we carry out the simulation and analysis of the stray light of the optical system. Analysis results show that the stray light coefficients are all reduced to less than 1×10−6 after the addition of the stray light stop, which verifies the crosstalk stray light suppression method.

Cloud interference removal using information entropy-low-pass-filtering combined mask
LI Jing, LI Ying
2024, 17(5): 1199-1208. doi: 10.37188/CO.2024-0067
Abstract:

To mitigate the impact of clouds on sea surface texture analysis in marine remote sensing images, this paper studies the removal of cloud interference using an information entropy-low-pass-filter combined mask. Initially, we analyze the fundamental principles and limitations of the existing remote sensing image declouding algorithms, highlighting their unsuitability for applications requiring high fidelity. Subsequently, we propose a cloud interference removal technology based on information entropy-low-pass filtering combined mask. This technology encompasses destriping procedures with improved moment matching for remote sensing images, local information entropy filtering, and joint low-frequency filtering as correction parameters for each pixel in the images. The algorithm is characterized by low complexity and high time efficiency. Experimental results demonstrate that, compared to existing algorithms, the proposed method significantly enhances texture detail information in thin cloud areas and cloud edges while maintaining low computational complexity. It achieves an image information entropy over 7.8, a contrast ratio exceeding 60, and a mean gradient above 200. In comparisons of image details, the proposed algorithm enhances texture details without introducing artifacts or non-uniformities, thereby meeting the high-fidelity requirements for remote sensing applications.

Wavefront reconstruction for extended beacons under strong atmospheric turbulence
MAO Hao-di, LI Yuan-yang, GUO Jin
2024, 17(5): 1209-1218. doi: 10.37188/CO.2023-0213
Abstract:

Aiming at the wavefront detection without an ideal point beacon in the adaptive optical system under the strong turbulent environment, we proposed a method to detect the optical field information of extended beacons using a Plenoptic sensor. The optical field imaging principle, wavefront phase reconstruction algorithm, and error influence rule of extended beacons were studied. The imaging process of the extended beacon on the optical field sensor was simplified through the equivalence method, and the optical field images were rearranged in a specific way. The image cross-correlation and Zernike mode methods were used to realize the wavefront reconstruction of the 0° field of view. Simulation studies were conducted on error-influencing factors such as different input aberration coefficients, the number of single-row microlens elements, and noise. The results show that when the input aberration is less than 6.5 λ, the wavefront reconstruction accuracy is about 0.08 λ. For the image detector with an image resolution of 1080×1080 and pixel size of 5.5 μm, the wavefront reconstruction accuracy is the highest when the number of single row microlens units is between 40 and 50, and the system noise hardly affects the accuracy. Finally, an extended beacon wavefront detection system was built to reconstruct the four aberrant wavefronts of 0° field of view by detecting the extended beacon. The wavefront reconstruction accuracy of the experimental system is about 0.04 λ, which meets the wavefront detection requirements of the adaptive optical system.

Shared secret-key extraction from atmospheric MIMO optical channel
CHEN Chun-yi, CAI Jin-xiang, LI Qiong
2024, 17(5): 1219-1226. doi: 10.37188/CO.2023-0202
Abstract:

Shared secret-key extraction from random channel characteristics is an effective approach to ensuring the physical layer security of atmospheric optical channels. The secret-key generation rate and disagreement rate are two issues that attract a lot of attention. Using the random characteristics of atmospheric turbulent optical channels as a shared source of randomness, a secret-key extraction scheme for multiple-input multiple-output (MIMO) atmospheric optical channels is proposed. The alternative singular value decomposition is used to decompose the channel matrix; the correlation between the two channel characteristic sequences obtained by the two legitimate parties is enhanced through a simple moving average, and the single-threshold interleaved quantization is performed on the channel characteristic sequences after moving average. The two legitimate parties generate random controlling sequences for coding mapping based on differential diversity values, in order to implement encoding mapping for the single threshold interleaved quantization results of the channel characteristic sequences. The experimental results show that our scheme’s initial key disagreement rate can reach 4.5×10−5 at a signal-to-noise ratio of 30 dB, and that the generated random bit sequences have passed the National Institute of Standards and Technology (NIST) randomness test. The results are useful in the implementation of secret-key extraction from atmospheric MIMO optical channels.

Methods for processing renal tissue samples for single-slice dual-mode optical correlation imaging
GAO Ge, GUO Xiao-guang, WU Jun-nan, CHEN Hai-long, SHI Bing, HUANG Zhen-li
2024, 17(5): 1227-1235. doi: 10.37188/CO.2023-0105
Abstract:

Bright-field imaging can provide cellular and histological morphological information, while fluorescence imaging can provide expression information of key proteins. Dual-mode correlation imaging that combines both techniques is used for examining tissue samples in medical and scientific research. However, in clinical, correlation imaging often relies on adjacent tissue sections for observation. This can result in inconsistencies at both the tissue structure and the cellular level, which is problematic when the sample volume is limited, the number of cells on the slices is sparse, or precise point-to-point morphological information is required. In this study, we present a sample preparation method that enables both Hematoxylin and Eosin (H&E) staining and immunofluorescence staining on a single tissue section, enabling dual-mode imaging. We focused on optimizing the decolorizing process and the immunofluorescence restaining protocol, comparing three decolorization methods (hydrochloric acid ethanol, acetic acid-oxalic acid, and potassium permanganate-oxalic acid) and three antigen retrieval methods (EDTA, Tris-EDTA, and citric acid). By analyzing the signal-to-noise ratios (SNR) of images obtained under different conditions, we found that the combination of acetic acid-oxalic acid decolorization with EDTA antigen retrieval produced the best quality immunofluorescence images. Additionally, we successfully fused brightfield and fluorescence images, providing more comprehensive tissue morphology and immunological information on a single section.

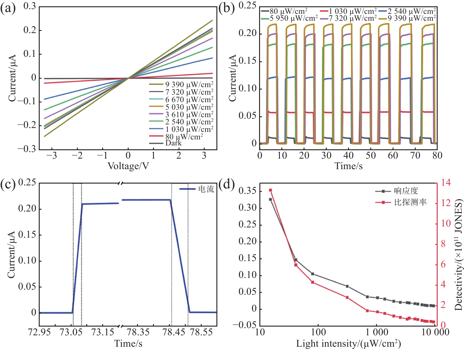
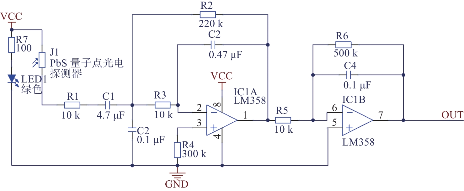
Research on pulse detection system based on PbS quantum dot photodetector
LI Li, GENG Hui-juan, ZHANG Tian-hao, ZHU Jian-ping
2024, 17(5): 1236-1243. doi: 10.37188/CO.2024-0018
Abstract:

As the pulse contains rich blood flow information of the human body, detecting the pulse and deducing the health status of human cardiovascular system are becoming a hot spot. In this study, PbS quantum dots with a size of 3 nm were synthesized using the hot injection method, and a PbS quantum dot photodetector was constructed on the surface of gold forked finger electrode through spin coating. Based on the prepared PbS quantum dot photodetector, a data visualization pulse detection system was developed. Using the optoelectronic capacitance pulse wave recording method, the same tester was measured under different exercise states and different testers were measured under the same exercise state. The measured data was displayed on the electronic display screen through circuit processing. The results show that under the illumination of 15.2 μW·cm−2 light intensity, its responsivity (R) and light detection rate (D*) are 0.33 A/W and 1.33×1012 Jones under −3 V bias voltage, respectively. When used in a pulse measurement circuit, the system can effectively receive and measure the human pulse signal. It can be concluded that the pulse detection system based on the PbS quantum dot photodetector meets the application requirements regarding sensitivity, stability, and reliability.

Widely-wavelength-tunable brillouin fiber laser with improved optical signal-to-noise ratio based on parity-time symmetric and saturable absorption effect
LIU Yi, JIANG Kai, FANG Xin-yue, YOU Ya-jun, HE Wen-jun, HOU Jia-xin, HAN Xue-feng, CHOU Xiu-jian
2024, 17(5): 1244-1253. doi: 10.37188/CO.EN-2024-0016
Abstract:

A widely-wavelength-tunable Brillouin fiber laser (BFL) with improved optical signal-to-noise ratio (OSNR) based on parity-time (PT) symmetric and saturable absorption (SA) effect is present. This novel BFL realizes PT symmetry and SA effect through polarization-maintaining erbium-doped fiber (PM-EDF) Sagnac loop, which is composed of a PM-EDF, a coupler and two polarization controllers (PCs). By using the inherent birefringence characteristic of PM-EDF, two feedback loops in orthogonal polarization state are formed when the Strokes signal in injected. One of these loops provides gain in the clockwise direction with in the Sagnac loop, while the other loop generates loss in the counterclockwise direction. By adjusting the PCs to control the polarization state of the PM-EDF, a single-longitudinal-mode (SLM) BFL can be achieved, as the PT symmetry is broken when the SA participating stimulated Brillouin scattering (SBS) gain and loss are well-matched and the gain surpasses the coupling coefficient. Compared to previous BFLs, the proposed BFL has a more streamlined structure and a wider wavelength tunable range, at the same time, it is not being limited by the bandwidth of the erbium-doped fiber amplifier while still maintaining narrow linewidth SLM output. Additionally, thanks to SA effect of the PM-EDF, the PT symmetric SBS gain contract is enhanced, resulting in a higher optical signal-to-noise (OSNR). The experimental results show that the laser has a wide tunable range of 1526.088 nm to 1565.498 nm, an improved OSNR of 77 dB, and a fine linewidth as small as 140.5 Hz.

Baidu
map